
全国热线 : 18668756388
恒景电气自主研发生产的BKRM6-12型充气式SF6金属封闭全绝缘系列环网开关柜。广泛用于10k/6K配电系统,是城乡各类用户变配电系统的开关产品。
开关柜为模块化单元模式,可根据不同用途进行组合;由固定式单元组合与可扩展型单元两大类,满足各种变电站对紧凑型开关柜灵活使用的需要BKRM6-12型充气式开关柜是一个完全密封的系统,其所有带电部件以及开关封闭在不锈钢的壳体内。整个开关装置不受外部环境条件的影响,从而可以确保运行可靠性及人身安全,并且实现了免维护。通过选择可扩展母线,可以实现任意组合,达到全模块化。扩展母线安全绝缘和屏蔽,确保了高可靠性和安全性。BKRM6-12型充气式开关柜同时可以提TV化的自动化解决方案,形成了智能化开关的概念,并将现场安装及调试工作量降低。
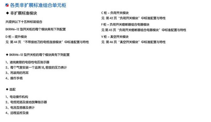
BKRM6-12型充气式开关柜分为非扩展标准配置和可扩展标准配置。由于具有全模块和半模块的组合性以及自身的可扩展性,因而具有极其特殊的灵活性。
BKRM6-12型充气式开关执行GB标准。







